亞馬遜FBA和FBM有什麽不同?賣家如何選擇?
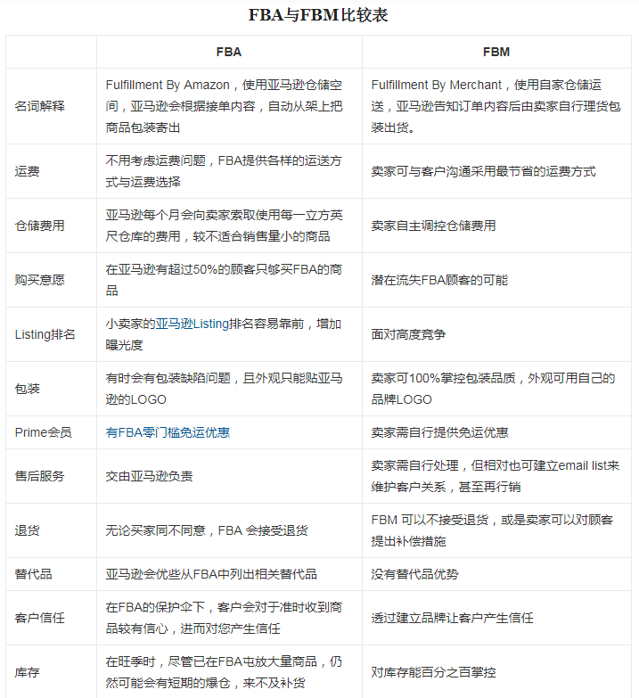
亞(ya) 馬遜FBA和FBM的不同之處,請看下圖:

那麽(me) ,賣家如何選擇適合自己的FBA或FBM呢?
如果您的企業(ye) 符合以下條件,可以選擇FBA:
1、亞(ya) 馬遜是您的主要銷售渠道,而使用FBA可以幫助從(cong) Prime跟亞(ya) 馬遜本身的國際行銷廣告中獲取額外銷售。除此之外,亞(ya) 馬遜也能幫助您處理很多消耗時間的任務,如此你才能把大部分的注意力放在:開發新的潛力產(chan) 品、改善亞(ya) 馬遜Listing的表現、開發新客戶。
2、你除了在亞(ya) 馬遜平台銷售外,同時也在其他平台像是eBay、Etsy做銷售,你也可以利用亞(ya) 馬遜FBA來建立多麵向的物流渠道,這是因為(wei) 亞(ya) 馬遜已經擴展了FBA得業(ye) 務,讓賣家可以在第三方平台使用FBA。

符合以下條件的賣家也可以考慮選擇FBM:
1、你的亞(ya) 馬遜個(ge) 別產(chan) 品銷量都不多譬如小於(yu) 40,或是你大部分的銷售都是在其他渠道,這樣使用FBA的價(jia) 值就不高,畢竟申請FBA還要處理很多細節,如此就可以直接用FBM。
2、你的產(chan) 品利潤很低(少於(yu) 250%),如此會(hui) 被FBA費用侵蝕掉不少利潤,那還不如使用 FBM。
3、你的產(chan) 品銷售速度很慢、體(ti) 積很大或很重,這樣的話你必須每年付出不少倉(cang) 儲(chu) 費用給FBA,因為(wei) FBA是根據你的貨物體(ti) 積跟重量來收費。
4、你的電商平台比較過時,尚未與(yu) 亞(ya) 馬遜FBA整合而使用FBM的賣家會(hui) 說可能導致流失部份FBA的顧客。

您可以根據自身情況來選擇FBA或FBM,但據我們(men) 所了解,大部分做的好的亞(ya) 馬遜賣家,也就是大賣,他們(men) 通常選擇的都是FBA,省心省事,還有流量扶持以及良好的買(mai) 家體(ti) 驗,花錢就能搞定這些,是非常劃算的。





