美森輪船新通告:危險品瞞報零容忍!
作者:深圳新利体育登录入口登录网址
發布時間:2022-04-15 09:10:31
點擊數:
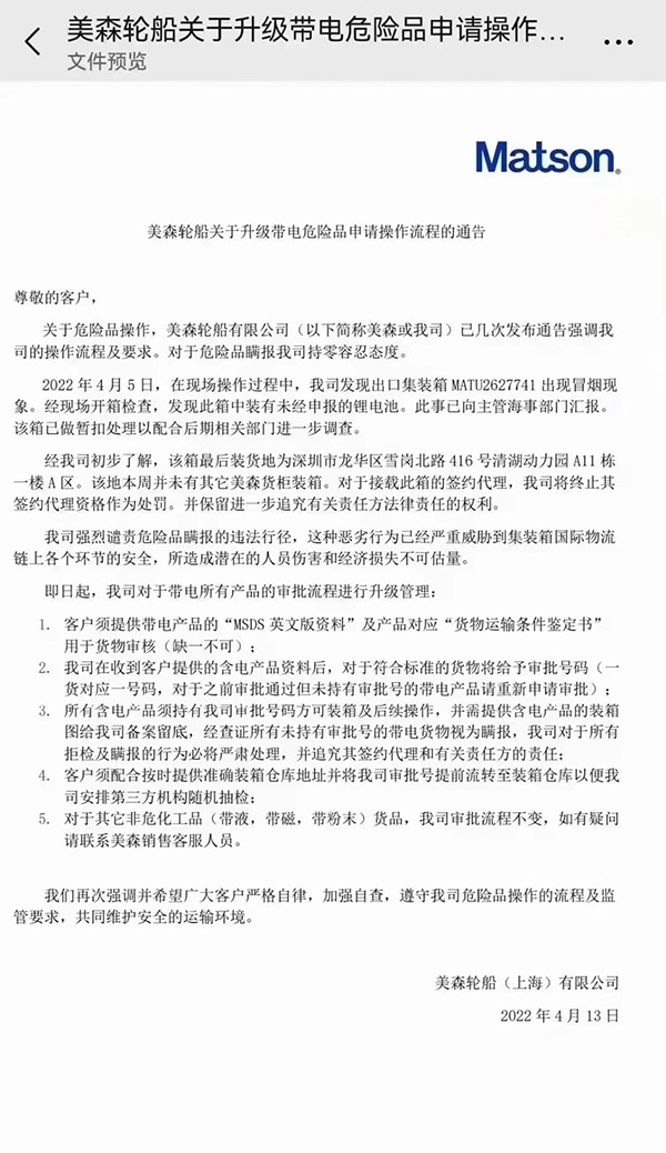
2022.4.13日,美森輪船發布一則通告,內(nei) 容是關(guan) 於(yu) “升級帶電危險品申請操作流程”。通告內(nei) 容如下:

海運市場,偶爾會(hui) 有居心之人,瞞報貨物性質,想要衝(chong) 貨過關(guan) ,從(cong) 而牟取利益。
這些人不顧貨物的危險性,不管貨物不安全對輪船安全的影響,最終隻會(hui) 害人害己。
美森輪船對於(yu) 安全的把關(guan) 是非常嚴(yan) 格的,此次通告就表明,一旦發現瞞報了危險品,損害了美森的公司形象,
便會(hui) 被美森取消了代理資格,並追究相應的法律責任。
新利体育登录入口登录网址國際物流作為(wei) 美森的一級代理,至今都好好遵守這與(yu) 美森訂艙訂櫃的合約,如今每周都穩定走櫃,從(cong) 未出現過任何問題。
在此,我們(men) 新利体育登录入口登录网址國際物流也想提醒客戶朋友們(men) ,瞞報衝(chong) 貨行為(wei) 不可取,一旦發現將會(hui) 采取法律行動,追究相應的法律責任。
希望我們(men) 都能遵法守法,誠信經營,真誠做事!





